Tres megarrondas españolas, las 30 veces de OpenAI y los 110 millones de Atresmedia en startups
Multiverse suma €189M (con €59M del Estado). SpliceBio capta €119M y Abacum cierra la suya con fondos americanos. Atresmedia alcanza €110M de dinero devuelto en inversiones de startups tras Fever.
Semana intensa en operaciones. Tres megarrondas relevantes: Multiverse, SpliceBio y Abacum. Dos historias más en Ecotechers Pro:
Las cifras inéditas de Atresmedia en su inversión en startups: €90M invertidos y €110M devueltos, con el ‘exit’ parcial en Fever y más de €40M de Wallapop, Glovo y otros.
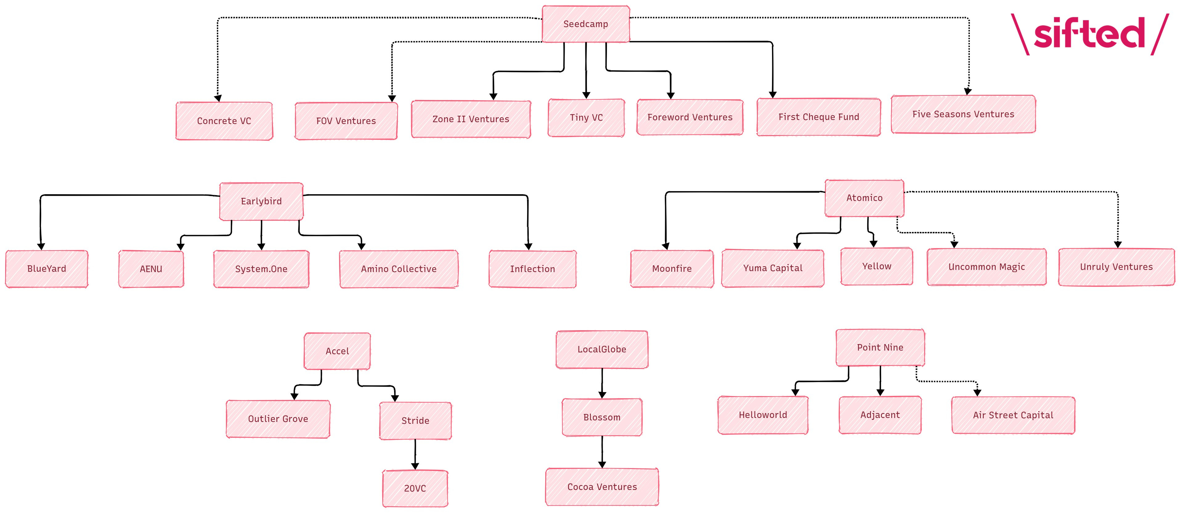
El lanzamiento del fondo de €12M de los emprendedores que vendieron Manfred, Ducksboard y Corunet. Un perfil a fondo de Seabass Capital y de Pétalo.
Además, dos temas más breves pero con datos en primicia: las tripas económicas de Lodgify con casi €21M de ingresos y pérdidas de casi €7M y la compra del software de gestión de centros de ‘wellness’ Timp por Playtomic a una valoración de unos €7M.
Si quieres apoyar este tipo de periodismo y acceder a estas historias…
En el plano internacional, OpenAI alcanza un múltiplo de valoración de 30 veces después de ‘tocar’ los $10.000M de ingresos anualizados (ARR). Numerosas rondas de más de $100M y algunas en negociación como Lovable. La ‘compra - no compra’ de Meta con Scale AI y la OPV de termómetro de Chime. Y el intento de la europea Mistral de no quedarse fuera de la carrera.
Patrocinado por:
Startupxplore presenta una nueva oportunidad de inversión en renta fija, diseñada para quienes priorizan la estabilidad, la seguridad y la liquidez en sus decisiones financieras. Esta propuesta permite invertir en economía real a partir de solo 1.000 euros y está respaldada por una empresa con más de 12 años de trayectoria sólida en el mercado.
Actualmente, el proyecto se encuentra en fase de preparación de la campaña. Si quieres ser de los primeros en analizarla, regístrate ahora y te avisaremos en cuanto esté activa.
Si estás interesado en sumarte, escríbeme a patrocinios@ecotechers.com y hablamos. Están reservados todos los huecos hasta octubre. Y estoy abriendo ahora los de ese cuarto trimestre. Aquí tienes lo que debes saber.
Ahora sí. Comenzamos.
🇪🇸 En el mercado español
💶 Las operaciones
Nuevas rondas
Una semana cargada de operaciones relevantes:
Multiverse Computing, dedicada a la compresión de modelos de IA basándose en tecnología cuántica, cierra la ‘megarronda’ de $215M (€189M al cambio) liderada por Bullhound Capital y con varios fondos internacionales. El Estado, a través del fondo público Next Tech, ya comprometió prácticamente €60M (en el aluvión de dinero público al que nos referíamos semanas atrás). Sifted asegura que la valoración se sitúa por encima de los €500M.
La biotecnológica SpliceBio capta €119M para avanzar en las terapias para tratar la enfermedad de Stargardt (que puede provocar ceguera). Lidera EQT Life Science y Sanofi Ventures.
Abacum (SaaS de planificación financiera) anuncia una ronda de $60M liderada por Scale Venture Partners con la participación destacada de Cathay Innovation y con otros accionistas como el fondo español K Fund. La compañía ha comunicado a la SEC la emisión de $43M con un total de ocho inversores, según queda reflejado en el folleto consultado por Ecotechers.
Otras operaciones que se han conocido:
Se ha publicado esta semana -pero se anunció por la empresa en mayo- la ronda de $26M de Seqera.
La biotecnológica Aortyx (tratamiento de las enfermedades aórticas) suma €13,8M con Ship2BVentures y Clave Capital.
Nova (captación de talento) levanta €3,2M con CDP Venture Capital y la participación de BY Venture Partners y Doha Tech Angels.
icloudCompliance levanta €2M con Angels Capital y HWK Tech Investment.
💼 El inversor
Varios fondos planeados o levantados:
Eoniq planea lanzar un fondo de hasta €45M con dinero público y privado.
Es ‘private equity’ pero con peso en tech: Inveready levanta €350M para su segundo fondo de PE.
El clúster vasco Gaia pondrá en marcha uno de €200M para cuántica, IA y ciberseguridad.
McWin Capital Partners busca cerrar hasta cuatro operaciones durante el próximo año en ‘foodtech’.
💻 Lanzamientos, fichajes y otras historias
Ebury crea una unidad de negocio para ayudar a pymes a aumentar la eficiencia de su operativa fuera de sus fronteras. Sigue sin lanzar su OPV.
Urbanitae lanza un negocio de venta directa de inmuebles para inversores.
El fondo SkyDeck (Universidad de Berkeley) irrumpe en el accionariado de la malagueña Alquindoi con el 7,5%.
Halo Space (turismo espacial), que ha mantenido una batalla legal con la también española EOS X Space, asegura que ya ha logrado captar €15M en una ronda abierta donde la familia Mayoral ha invertido €5M.
Clicars (en manos de Aramis) hace balance del primer semestre de su año fiscal: €162M de ventas.
Micolet firma un acuerdo con Kiabi para implantar la segunda mano de ropa en sus tiendas de España y Portugal.
El regulador de competencia de Portugal pone obstáculos a la compra de Portal47 por parte de Idealista.
🕴️ Gran empresa ‘tech’
Netflix promete una inversión de €1.000M en España hasta el año 2028. Será en producción española propia. Entrevista a Ted Sarandos en Expansión.
Telefónica apunta a que invertirá más en Defensa en línea con el Gobierno y en coordinación con Indra. El FT asegura que el grupo español espera que el compromiso de realizar inversiones específicas en infraestructura digital clave (centros de datos y ciberseguridad) ayude a convencer a Bruselas para dar luz verde a adquisiciones en telecos.
Airbnb pasa al ataque: acusa a los hoteles de generar turismo masivo y al Gobierno de no hacer vivienda.
eDreams completa la colocación de €375M de bonos senior para refinanciar su deuda.
Amazon asegura que casi 1,6 millones de empresas españolas ya usan la IA para chatbots, optimizar productividad y automatizar procesos.
⚖️ Las reglas del juego
Glovo anuncia que empezará a operar con el modelo 100% laboral a partir del 1 de julio tras varios retrasos.
Trabajo defiende en la OIT un convenio que aplicaría en los países que lo ratifiquen para regular el empleo en plataformas.
Patrocinado por:
Invitación de Ecotechers a Indexa Capital: abre una cartera de fondos de inversión sin comisiones de gestión sobre los primeros 15.000 € durante el primer año.
📊 El gran dato
✈️ En el resto de mercados
💶 Las operaciones
Nuevas rondas
Seis megarrondas:
La israelí Cyera (seguridad de datos) capta $540M con Gerogian, Greenoaks y Lightspeed. Valoración de $6.000M.
Gecko Robotics (robots para vigilancia de infraestructura crítica): $125M con $1.200M de valoración (el doble que en 2023).
Más dinero para energía nuclear en Europa: la alemana Proxima Fusion reúne €130M con Balderton.
Laurel (IA para seguimiento de tiempos de empleados) se embolsa $100M con IVP.
Glean (búsqueda empresarial con IA generativa) recauda $150M. Valoración: $7.000M.
La inversión en infraestructura sigue activa: Meter (vende paquetes de equipos de redes de centros de datos) capta $170M.
Lovable no la ha cerrado pero sigue ‘on fire’: la sueca de ‘vibe coding’ negocia una ronda a una valoración de $1.500M (en abril habría alcanzado $50M de ARR).
La alemana de alquileres vacacionales Holidu, con presencia en España, capta €46M y se hace con la francesa Cybevasion.
Otras operaciones interesantes:
$82M para Linear, competidor de Atlassian. Valoración de $1.250M. Lidera Accel.
$75M en la francesa Wandercraft (robots humanoides). Asegura que ha firmado un acuerdo de colaboración con Renault para producción.
$45M en Fermàt (estadounidense para personalizar landing pages o procesos de pago para marcas) con VMG Partners, QED o Greylock.
$54M para Pactum (IA para gestionar contratos con proveedores). Lidera Insight Partners.
$30M en Definely (legaltech para automatizar la revisión de contratos). Ha habido varias operaciones en las últimas semanas en este segmento.
€30M para Tebi, con sede en Países Bajos, con una valoración de $1.250M. Accel lidera. Es un SaaS para empresas hosteleras.
$30M en la británica Treefera (imágenes satelitales para información en tiempo real sobre cadenas de suministro). Tiene la voz cantante Notion Capital.
Operaciones de M&A
Una compra sin comprar: Meta pagará algo más de $14.000M por una participación del 49% de Scale AI (la valoración en 2024 fue de unos $14.000M por el 100%). Buenos múltiplos para los accionistas y una posición relevante para Alexandr Wang en la compañía. Se produce en pleno intento de la compañía de Zuckerberg de crear un nuevo laboratorio de IA dirigido por el CEO de la adquirida. Esta estructura busca impedir que los reguladores pongan obstáculos.
Otras operaciones interesantes:
Stripe se hace con Privy (crea billeteras de criptomonedas para empresas). Fue valorada a principios de año en $230M.
Doordash sigue de compras: adquiere Symbiosys para reforzar su división de publicidad. El precio: $175M.
La británica de cuántica Oxford Ionics compra IonQ en un acuerdo valorado en $1.100M.
Qualcomm cierra la adquisición de Alphawave, que cotiza en Reino Unido y fabrica chips para centros de datos. El precio: $2.400M.
Automattic (Wordpress) incorpora a Clay (CRM personal).
🔔 Salidas a bolsa
Nuevo estreno y nueva subida en el debut. La fintech Chime, cuya salida iba a ser un termómetro, arranca con fuertes subidas después de haber fijado un precio que suponía un fuerte ajuste de valoración ($11.600M). La compañía sigue teniendo retos importantes a largo plazo. Forbes bucea en ellos.
Otro estreno: Voyager Technologies (defensa y espacio) también se disparó en el debut en el que ha recaudado $383M.
Un candidato relevante para uno de los unicornios españoles: Navan, rival directo de Travelperk en EEEUU, presentará credenciales este mes para salir en otoño, según The Information.
Otros candidatos:
La india Meesho (social ecommerce) planea solicitar la OPV para recaudar entre $700M y $800M. Softbank, entre sus inversores relevantes.
Autodoc, tienda online alemana de repuestos de coche controlada por el fondo Apollo, prepara un estreno en Frankfurt, según Reuters.
Los hermanos Winklevoss presentan confidencialmente el folleto para Gemini (cripto).
La biotech Caris Life Sciences (diagnóstico de cáncer), después de casi dos décadas de actividad y casi $2.000M levantados, prepara un estreno para levantar $400M en el Nasdaq. La valoración: más de $5.200M.
💼 El inversor
Dos nuevos fondos:
Lakestar, que fue accionista de Glovo y Holded, busca levantar $300M para defensa.
Felicis, uno de los nombres relevantes de Silicon Valley, levanta $900M en su décimo fondo.
Plug and Play se centra en servicios financieros con un nuevo fondo vertical de $50M (objetivo de $75M).
Yale está pisando el acelerador para deshacerse de hasta $6.000M en participaciones de capital privado con descuento. Entre ellas hay muchas startups.
Un ‘managing partner’ de Y Combinator sale para montar su propio fondo. Muchos movimientos de socios en grandes nombres para ponerse por su cuenta.
💻 Lanzamientos, fichajes y otras historias
Varios movimientos en OpenAI:
La compañía alcanza los $10.000M de ingresos anualizados (ARR). Supone el doble de los $5.500M del año pasado. Esto coloca su valoración en un múltiplo de unas 30 veces.
Recluta a Google en un acuerdo sin precedentes para infraestructura de nube. Coreweave es el tercero en discordia.
Para levantar la siguiente ronda de decenas de miles de millones está negociando con Arabia Saudí o inversores indios.
The Information desvela que Softbank recompró esta primavera unos $240M en acciones a un pequeño grupo de empleados y exempleados. Esto eleva las ventas totales de este grupo a casi $3.000M desde 2021.
Mistral trata de ponerse las pilas en esta carrera global de la IA:
La francesa está analizando levantar $1.000M en inversión.
Ha cerrado o está cerrando varios contratos comerciales (más de $100M cada uno), según desvela el FT.
Lanza su primer modelo de razonamiento para competir con OpenAI y Deepseek.
También en IA: Anthropic acelera en su expansión en Europa buscando talento. Busca más que duplicar personal en el continente, según Sifted.
Y otra operación en la cocina: Vast Data, compañía que compite con Pure Storage y Weka (almacenamiento para IA) busca una valoración de $25.000M en una nueva ronda.
La IA se lo come todo: casi la mitad de las startups de la nueva cohorte de la aceleradora Y Combinator están especializadas en agentes.
Klarna confirma su intento por centrarse en actividades bancarias más allá del ‘Compra ahora y paga más tarde’.
World, la compañía de identificación biométrica cofundada por Sam Altman, aterriza en Reino Unido.
🕴️ Gran empresa ‘tech’
Nvidia hace un ‘tour’ por Europa (también en España) para tratar de cerrar acuerdos de infraestructura con los diferentes países. Por cierto, su CEO da un giro de 180 grados y asegura que la computación cuántica está ante un “punto de inflexión”.
Ajustes laborales:
Amazon despide algo menos de 100 empleados en su división de libros.
Google ofrece salidas voluntarias a empleados de varias unidades (búsquedas y publicidad).
Databricks asegura que su ingreso anualizado alcanzará el próximo mes los $3.700M (+50%).
Apple celebró su conferencia de desarrolladores. Recibida con frialdad por los pocos avances en la IA.
Los ojos de Freepik y sus inversores también están en Adobe. Resultados del segundo trimestre fiscal: mejora previsiones (+11% en ingresos) pero sigue preocupando la IA generativa.
Salida relevante en Tesla: pierde al líder del proyecto Optimus Robotics.
Más sobre Musk:
La presión para lograr el regreso de los anunciantes en X (Twitter) está funcionando.
La batalla del empresario con Donald Trump ha enturbiado la recaudación de deuda de xAI.
¿Recuerdas Stargate, la empresa conjunta de OpenAI, Softbank y Oracle para invertir hasta $500.000M en centros de datos? Según el CEO de Oracle, “no está formada aún”.
Record de ventas de la videoconsola Switch para Nintendo (3,5M de unidades).
Snap asegura que lanzará sus gafas inteligentes Specs en 2026 para responder a Meta.
⚖️ Las reglas del juego
Disney y Universal han demandado a la compañía de IA generativa para imágenes Midjourney por el uso no autorizado de activos de Star Wars, The Simpsons y otros.
En una decisión sobre esto: Salesforce bloquea a otras empresas de software para que no busquen o almacenen mensajes de los usuarios de Slack.
📊 Otros datos

➕ Bonus Track
Un perfil en Bloomberg del cofundador de Airwallex, que rechazó una oferta de compra de Stripe por $1.200M. Hoy está valorada en $6.200M y se plantea una salida a bolsa para el próximo 2026.
El NYTimes desvela documentos internos de Youtube en los que se refleja que, desde mediados de diciembre, se le indicó a los moderadores que priorizaran la “libertad de expresión”.








Como cada semana, la newsletter con el mejor análisis de la industria tech en España.